During COVID-19 pandemic restrictions, my church used Zoom to stream worship services for the congregation. With the easing of pandemic restrictions approaching, the congregation desires to live stream the service in our hall. What is involved?
For one thing, Copyright. As a house of worship, use of copyright material in our hall during service is provided explicitly in the law. Once we start streaming copyright music and spoken word to an open congregation or including it in podcasts, we need to obtain a rights license, keep records or what we used, and report usage to our license grantor.
In this blog, I will examine one possible architecture for live production of worship video for recording and streaming. This system has yet to be built and operated so this design should be considered purely notional.
Streaming hardware and services are in rapid flux. The pandemic has spurred investment in new products and services that didn’t exist a year ago. For example, Black Magic Design has optimized many of its products for volunteer use in house of worship and similar environments, ProPresenter 7 supports streaming and capture, and services such as Resi provide robust content delivery to identified endpoints.
In a future blog, I hope to talk about our lessons learned cobbling together a video production workflow. The equipment is the easy part. Volunteers are the hard part. As with all systems of this type, the people investment is larger and more valuable than the stuff they are using. But good stuff is easier to learn and operate reliably.
References
- https://en.wikipedia.org/wiki/IP_camera Camera overview
- https://ptzoptics.com/sdi/ Remotely pointed cameras
- https://ptzoptics.com/zcams/ Fixed pointing cameras
- https://renewedvision.com/propresenter7/ ProPresenter
- https://www.blackmagicdesign.com/products/atemtelevisionstudio
- https://www.blackmagicdesign.com/products/hyperdeckstudiomini
- https://www.blackmagicdesign.com/products/blackmagicwebpresenter
- https://en.wikipedia.org/wiki/Network_Device_Interface
- https://en.wikipedia.org/wiki/Serial_digital_interface
- https://resi.io/solutions/churches/
Our Objective
In the past, we have distributed CDs of the service. This meant we had to record, master, and reproduce service recordings. Those who missed a service would borrow or purchase a recording. Those who like a sermon or other service element would also purchase a recording.
During the pandemic, we were making our Zoom meeting available to visitors via our website. We managed to continue to attract new members. As a result, we have come to see live streaming as both a recruitment measure and a congregation service measure.
We’d like to reopen to accommodate vaccinated congregants. But we need to service those still being vaccinated and those who elect not to be. And CDC has yet to sort out what do do with children. So we feel we need to continue to offer online services but would like to offer something more akin to our in-house experience.
Program Sources
The Worship Committee and our hall host a variety of programs from Sunday worship to concerts to panels and speaker’s programs. For most, stage lighting is used and the house lights are up somewhat. We also project video and overlay lyrics on stills or video. Perhaps the most challenging thing we do from a photographic viewpoint is candle light service. So, lets examine video sources.
Camera Angles?
Maybe 4 cameras plus media playing would provide content for service with sound coming from the Front of House mixer via an Aux Mix that is a copy of FOH.
- Full stage view on camera 1, fixed
- Pulpit view on camera 2, trainable
- Lectern view on camera 3, fixed
- Congregation and children’s bit on camera 4 up stage, trainable
- Media player
Where do we put the cameras?
Full stage is easy. Mount the full stage camera on center line on the balcony deck skirt. This camera is fixed and takes in the stage from wing to win.
The pulpit camera can be house right of center slightly as it will point the pulpit and track the right side of the stage. Similarly, the lectern camera will be house left of center slightly, point the lectern, and track the presenter to the chalice or other spots to house left.
The hall camera will need some experimentation as it shows the children’s story segment. This segment may best be shot with a camera down among the participants.
General Photography Cameras as Video Cameras
Inexpensive enthusiast cameras shoot stills and video quite nicely. They have HDMI output that can be converted to SDI and passed to a switcher some distance from the camera. Many videographers and video loggers use these cameras as video cameras.
Canon cameras are popular in this role. Panasonic Lumix GH mirror-less cameras are also popular. And newer Sony cameras. In the past, thermal performance has limited the length of time that some cameras can stream without overheating. Newer cameras are able to stream continuously while tethered to power and a destination.
A more permanent installation would make use of purpose built cameras for live video production. The large size of a house of worship necessitates a change of interfaces from HDMI to SDI.
Appropriate Cameras
Enthusiast and professional video cameras are used in environments where a camera operator can attend the camera to point it and pull focus and field of view. In most churches, it is not practical to put a tripod and operator on stage so remote controlled cameras must be used.
PTZ Optics is making compact installed video cameras for conference and worship applications. These cameras are better quality than the video conference cameras of old but are less expensive than the cameras and lenses videographers use. These cameras keep cost under control by using a smaller 1/2.07″ sensor which allows smaller lenses. This sacrifices performance in low light conditions that might be encountered in theater or during a night candle light service. These cameras also control cost by integrating the pointing mechanism and the camera body. In applications where their low light performance is not challenged, these are very cost effective choices.
Cameras may be fixed, or panned, tilted, and zoomed (PTZ). A good fixed zoom lens camera for service recording service is a $600 item. Adding the motion base to the same camera results in an $1800 device. So PTZ cameras should be provided for those shots where the features will actually be used and fixed cameras elsewhere.
Increasingly, cameras receive power from Power over Ethernet so mains power is not required at the camera. A manufacturer specific control protocol controls the camera iris, focus, and pointing over Ehernet. This removes the need to provide mains power at each camera location. Newer cameras can stream video over IP but this capability is not currently used for video production with serial SDI and NDI being favored.
Cameras for Low Light
The PTZ Optics cameras are designed for somewhat normal lighting and may go wonky recording uncommon material like candle light services where the house and stage lights are off. A camera looking down stage from the front wall of the house may have trouble with the contrast range between the stage and the first few rows of the audience. Such shots should be rehearsed and perhaps a tethered video camera used with conversion to SDI for the long haul back. This is an issue to be examined during the proposal stage. When in doubt, plan for a mix of cameras.
In looking at the possibility of putting a camera on a motion base, I found that the motion bases for pro cameras were more expensive ($2000) than the PTZ Optics cameras. A base, camera body, and lens would be over $3000. But specing one of the fixed cameras for low light is not a bad idea.
Graphics and Multi-Media
The ATEM Television Studio HD switcher has a built in still store that can hold logos, backgrounds, and other graphics to be combined with the live program material. This library is somewhat limited and must setup is via the ATEM control application rather than the switcher control surface. Most churches use ProPresenter 7 for announcements, text, and lyrics with an HDMI interface between the multimedia computer and the switcher.
With portable seating, we have moved from purchased hymnals to projection of lyrics for singing. These may be transcribed or selected from a library. Children’s stories are often told from PDFs rather than from a bound book allowing direct projection without prior scanning. ProPresenter is a natural choice for this service and libraries of Christian hymns are available for projection.
Our music director has worked with the choir and area congregations to develop a library or copyright safe music for service podcasts. He has also located copyright safe YouTube recordings to play back and as service elements. So a multimedia computer and applications are needed to manage and reproduce all this material.
We normally download the YouTube item and play it back from disk to avoid Internet issues during service.
Playback of a DVD or BluRay disk is rare but we keep a USB disk player for the purpose.
Putting it all Together
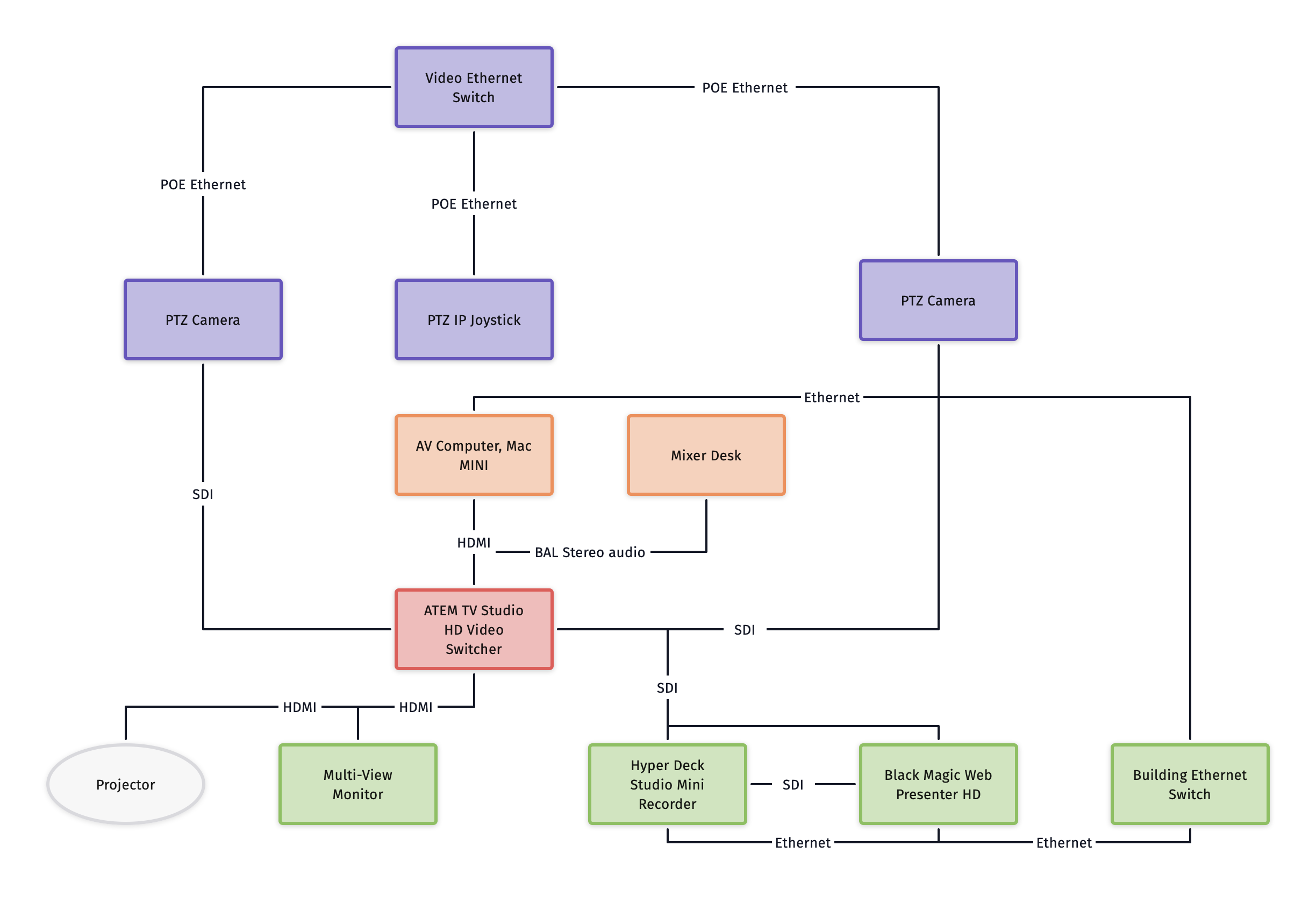
The figure below shows our notional system block diagram with the exception of the multi-media computer. The system design uses Black Magic Design electronics and PTZ Optics cameras to provide the live video. A Black Magic Design ATEM Television Studio HD swithcher selects camera video and multimedia video and keys in overlay and background material. A Black Magic Design dedicated recorder and streamer handle the necessary format conversions, recording, and streaming. This gets these continuous flow tasks out of general purpose computing hardware.
This design ensures that there are separate dedicated controls for switching, recording, and streaming and provides dedicated technical monitoring displays for recording and streaming. We envision a two person team with one person operating the multi-media source and cameras and a second monitoring the output and controlling the switcher.
Switching and Combining Stuff
To make an engaging production requires switching among cameras to follow the activity on stage. Most houses of worship typically use 2 or 3 cameras plus a multi-media playback device, usually an application like ProPresenter 7. So we need a minimum of 3 SDI inputs and 1 HDMI input.
Black Magic Design is an industry leading specialist video production equipment company making an integrated suite of production system components, cameras, and interface devices. They are the leading supplier of video switchers to houses of worship with the ATEM Television Studio HD switcher being the sweet spot for a small house of worship. This switcher has 8 inputs, with 4 HDMI and 4 SDI. It provides a reference output that can be used to sync up other devices. It provides SDI program output, HDMI and SDI monitor outputs, and 3 auxiliary SDI outputs.
This switcher uses the mix/effects model. It can combine a background layer, live video layer, and 2 overlay layers using chroma keying. This allows overlay of text on live video. The switcher supports scenes and sequences of scenes that determine the transition to be used and the fixed components to be keyed in. Stepping through the sequence puts up the proper sequence of content and effects. Using predefined scene sequences somewhat restricts the amount of vamping that can happen in worship.
The switcher is designed to be simple to operate. A source indicated by red is on air and a source indicated in green is on preview. Cut or auto transition causes the two sources to change places. So switching between full stage on camera 1 and lectern on 2 or pulpit on 3 is easy. Select the next camera to preview. A multi-view monitor shows the on-air, preview, and each active input making cuing and input id easy.
Service Audio
The ATEM Television Studio HD accepts two balanced inputs from the Front of House mixer. These inputs are usually copies of the main mix but may have additional output processing, particularly compression and limiting to make them more video friendly. The mixer setup disables camera audio (when it is present) and permanently selects the mixer feed.
Projection
One of the switcher aux outputs can be converted to HDMI to feed the projector. This feed would normally be a copy of the program feed.
Presenter’s Monitor
How do we keep the free range presenter in the shot? How can the presenter see how he appears?
A PTZ camera follows a walkabout presenter. We do the old movie trick of a bit of tape on the floor to mark preferred positions and roaming limits. This camera would normally be pointed at the lectern where most lay service elements are performed.
Can we hang a large screen monitor with a copy of the program on it? Maybe on the balcony rail. That would block sight lines for some. Would it be large enough? Can we try this with a movable TV, say the meeting TV? An SDI feed and SDI to HDMI converter would be needed.
Recording
Black Magic Design makes a number of recorders. A dedicated recorder performs image scaling and frame rate conversion and records to SD card media. The recorder has dual media and will switch from full media to empty media automatically. Moving recording out of the media computer makes the process more reliable and less subject to accidental interruption.
Stream Encoding and Transmission
Most designers recommend using dedicated hardware transcoding to convert from camera format to stream format and frame rate. Again, the idea is to get this intensive workload out of the media computer and into a reliable dedicated device that can be easily monitored.
Black Magic Design makes Web Presenter HD to perform format encoding. This device emulates a web cam on its USB interface and can stream directly to one or more services on its Ethernet interface. The web interface senses congestion and will drop the frame rate until the destination recovers.
Moving live stream formatting and transmission off the multimedia computer makes stream delivery more reliable and easy to monitor on the built in display.
ProPresenter 7 Can Stream and Record
The most recent releases of ProPresenter support streaming. The notional design is to return the switcher program output to the ProPresenter host using an SDI or HDMI to Thunderbolt/USB 3.2 converter. ProPresenter has teamed with Resi to provide robust streaming using Resi’s content delivery network. Resi charges for its service.
ProPresenter 7 can also capture a stream to disk for archival purposes or to post to a podcast host such as the church website.
This capability bares further evaluation. If we were to use it, we would need to add a media converter to take the mixer output to video over Thunderbolt/USB 3.1
Cost
Based on B and H Photo catalog prices, it looks like we can acquire all of the bits and pieces for under $10,000. We are considering engaging a local AV contractor to do a professional installation. More to come.
Streaming Service Cost and Benefit
Resi.io church streaming plans start at $99/month. I’d expect us to be “small” and the program can be passed up to Facebook and YouTube. Resi uses a private streaming protocol, Resilient Streaming Protocol that requires a different encoder that can be integrated with ProPresentery 7. Resi’s value added is that it will reliably deliver the program to a variety of web services including YouTube, Facebook, Roku or local destinations hosting the appropriate stream receiver.

You must be logged in to post a comment.